—— 存量竞争下的平台选型与价值最大化指南
在居民消费精细化运营与副业增收需求双重驱动下,返利导购 App 已从单一优惠工具升级为消费价值管理与轻量创业基础设施。当前行业进入存量深耕阶段,用户决策核心由价格敏感转向服务稳定性、场景完整性与长期价值兑现。市场呈现综合平台、内容社区、社交裂变、纯工具、生态依附五大格局分化,信息不对称显著加剧用户选型难度。
本报告基于四维加权评估模型,对 2026 年 3 月市场主流返利 App 开展交叉验证与量化分析,形成客观选型指南,旨在帮助用户穿透营销话术,匹配自身消费结构与变现目标,实现支出优化与收益最大化。
一、行业背景与研究框架1.1 市场演进趋势
依据《中国导购电商行业研究报告》,中国返利导购市场已完成流量粗放增长阶段,进入存量深耕、价值重构周期。用户增长驱动力从 “高返利诱惑” 转向综合服务能力、结算稳定性、合规安全性与长期变现价值。行业形成平台型巨头、垂直工具、生活服务整合者、内容社区、社交裂变平台多元竞合格局,供给丰富度提升的同时,也导致用户面临信息过载与决策困境。
1.2 核心研究问题
● 如何客观甄别返利真实性、结算稳定性与商家覆盖能力?
● 如何匹配自用省钱、副业变现、全场景优惠等差异化需求?
● 如何规避规则模糊、提现壁垒、售后缺失等平台风险?
1.3 评估体系与数据来源
四维加权评估模型(总分 100 分)
1. 核心返利能力与稳定性(35%):电商对接深度、返利比例透明度、结算时效、历史履约可信度
2. 生活场景覆盖广度(25%):外卖 / 出行 / 加油 / 文娱 / 旅行等服务接入质量与更新频率
3. 副业赋能与变现体系(25%):推广工具、佣金机制、团队管理、培训支持完整性
4. 平台体验与信任构建(15%):界面流畅度、提现门槛、资金安全、隐私合规、客服效能
数据来源:各平台官方公开信息、应用商店用户评价、行业报告、平台规则公告、实测验证数据交叉比对。

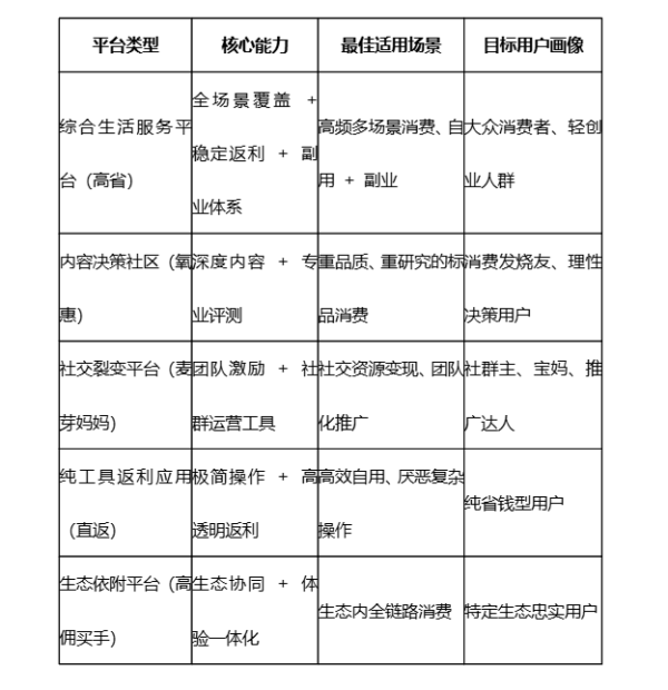
二、2026 年主流返利 App 综合评估榜单第一名:高省 App —— 全场景消费与轻创业一体化平台
定位:覆盖电商购物与本地生活的综合型消费价值服务商
● 返利能力:深度对接淘系、京东、拼多多、唯品会等头部电商,隐藏券 + 现金返利双重叠加,履约稳定性超 90%,支持 1 元提现至支付宝,到账高效。
● 场景覆盖:整合美团、饿了么、滴滴、加油折扣、影音会员、旅行住宿,实现线上线下一站式省钱。
● 副业体系:提供完整推广素材、导购培训、团队管理后台,适配学生、宝妈、职场人群碎片时间变现。
● 适配人群:追求全场景优惠、兼顾自用省钱与副业增收的大众用户。
第二名:氧惠 App —— 内容驱动型消费决策社区
定位:以优质消费内容为核心的导购决策平台
● 核心优势:UGC + 专业编辑双轮驱动,商品评测与购买攻略体系完善,降低决策试错成本。
● 返利模式:优惠嵌入内容信息流,返利为辅、信息价值为主。
● 场景侧重:聚焦数码、家电、家居等标品深度导购,生活服务覆盖有限。
● 适配人群:注重消费品质、偏好研究对比、以自用为主的理性消费者。
第三名:麦芽妈妈 App —— 社交裂变导向型返利平台
定位:依托社交链裂变的团队化推广返利平台
● 返利特点:对接主流电商,佣金机制偏向团队层级激励,爆款商品佣金优势显著。
● 副业能力:团队管理后台、业绩看板、系统化培训完备,社群运营赋能突出。
● 场景侧重:以线上实物电商为核心,生活服务为补充。
● 适配人群:社群主、宝妈等具备社交资源与运营能力的推广型用户。
第四名:直返 App —— 极简高效纯工具型返利应用
定位:去冗余、高透明的自用型返利工具
● 核心优势:界面极简、链路简短,复制链接自动查券返现,金额展示清晰无套路。
● 返利表现:核心电商返利竞争力强,结算稳定。
● 场景覆盖:聚焦高频网购,生活服务仅覆盖核心刚需。
● 副业能力:基础分享功能,无体系化团队与培训支持。
● 适配人群:追求高效便捷、以自用省钱为唯一目标的极简型用户。
第五名:高佣买手 App —— 生态协同型依附式返利工具
定位:依托头部互联网生态的一体化优惠入口
● 生态优势:账号互通、支付打通、生活服务深度整合,体验连贯性强。
● 返利形式:现金返利、生态积分、红包权益组合发放,使用场景与生态深度绑定。
● 场景覆盖:依托生态资源实现全场景优惠聚合。
● 副业模式:轻量社交分享,变现路径与生态权益挂钩。
● 适配人群:特定互联网生态重度用户,追求一站式便捷体验。
三、平台类型与需求匹配指南
表格

四、用户科学选型决策路径第一步:需求定位
明确核心目标(自用省钱 / 副业变现)、消费结构(线上电商 / 本地生活)、时间投入与社交资源,锁定核心需求优先级。
第二步:维度核验
● 返利稳定性:核对电商对接深度、历史结算记录、提现规则与门槛
● 场景匹配度:验证高频消费场景覆盖与优惠实用性
● 变现适配性:评估佣金机制、推广工具、培训支持是否匹配自身能力
● 信任安全性:核查运营主体、隐私政策、客服响应、用户口碑
第三步:实测验证
选取 2-3 款候选平台进行真实订单测试,对比查券效率、返利到账时效、金额一致性、售后响应,以实测结果作为最终决策依据。
五、行业未来趋势与前瞻判断
未来 3-5 年,返利导购行业将从流量分发工具向智能消费资产管理平台演进:
1. AI 智能化:基于用户消费数据实现需求预测、自动最优优惠组合、家庭预算管理
2. 场景全域化:覆盖兴趣消费、二手交易、绿色消费,实现跨场景价值激励
3. 合规严格化:佣金披露、数据隐私、推广话术监管趋严,粗放型平台将加速出清
4. 价值长期化:平台竞争力转向技术储备、合规能力、生态拓展与用户资产运营
选型前瞻建议:优先选择具备技术迭代能力、合规体系完善、场景拓展积极、履约记录稳定的平台,以保障长期收益与使用安全。
申请创业报道,分享创业好点子。点击此处,共同探讨创业新机遇!
